Lokale klimaatregeling
23-11-2025 Harmen Zijp
De WAR is gevestigd in een complex van gebouwen uit 1916, 1936 en 1980, waarin uiteenlopende constructietechnieken zijn gebruikt, en per ruimte verschillende isolatiemaatregelen zijn genomen. Bovendien worden de ruimtes zeer divers gebruikt: o.m. opslag zonder comfort-eisen, werkplaatsen waar mensen bewegen, kantoren waar mensen stilzitten, woningen, groepsruimtes.
Dit stuk beschrijft een systeem om in het gebouw van De WAR per ruimte het binnenklimaat te kunnen meten en regelen.
1. Binnenklimaat
Het klimaat in een gebouw wordt voornamelijk bepaald door luchtvochtigheid, luchtverversing en temperatuur.
Luchtvochtigheid
Een van de belangrijkste factoren voor het in goede staat houden van een gebouw is de vochthuishouding. Vocht dat voor langere tijd ophoopt zorgt ervoor dat hout gaat rotten of schimmelen en dat ijzer gaat roesten. Wanneer dat gebeurt op een plek waar je niet bij kunt kan sluipend een groot probleem ontstaan. Denk daarbij aan (onder)vloeren, kozijnen of dakbeschot. Vocht gaat condenseren wanneer de relatieve luchtvochtigheid 100% nadert.

Schimmel in een houten ondervloer onder tapijttegels als gevolg van een langdurige lekkage
Los van schade aan het gebouw zorgt een (te sterk) wisselend binnenklimaat voor klemmende deuren, opbollende vloeren en daarmee onnodig ongemak en slijtage.
Voor mensen bepaalt de relatieve luchtvochtigheid een deel van het comfort dat ze ervaren. Te droge lucht (< 30% RH) kan zorgen voor een droge huid en irritatie aan ogen, neus en keel. Te vochtige lucht (> 70% RH) kan zorgen voor benauwdheid en irritatie aan de luchtwegen. Een te hoog vochtgehalte kan er tenslotte voor zorgen dat voor mensen ongezonde schimmels zich kunnen verspreiden. (bron: RIVM)
Luchtverversing
Luchtverversing is een manier om balans te brengen tussen de luchtvochtigheid binnenshuis en buiten. Maar minstens zo belangrijk is de concentratie koolstofdioxide (CO₂) die ermee kan worden gereguleerd. Een te hoge concentratie CO₂ (> 1200 ppm) kan leiden tot vermoeidheid, hoofdpijn en concentratieverlies.
Er blijkt bovendien een sterke correlatie te zijn tussen CO₂-concentratie en de overdraagbaarheid door de lucht van infectieziekten in een ruimte waar zich meer mensen bevinden. Bij voorkeur blijft het CO₂-gehalte onder 800 ppm.
Temperatuur
Tenslotte maakt de temperatuur veel uit voor het comfort dat mensen ervaren in een ruimte. Over wat een aangename of gezonde temperatuur is om in te verblijven lopen de inzichten uiteen. Het verschilt bovendien tussen zomer en winter en van land tot land, met een bandbreedte tussen 15⁰C en 30⁰C.
De temperatuur die mensen ervaren is afhankelijk van de volgende factoren (bron: Wikipedia Thermal comfort):
- Metabolisme: Mensen produceren zelf meer of minder warmte afhankelijk van de activiteit die ze ondernemen, en afhankelijk van hun persoonlijke fysieke gesteldheid (snelle of trage verbranding).
- Isolatie: Mensen kunnen zelf meer warmte behouden of juist kwijtraken afhankelijk van de kleding die ze dragen en, wederom, van hun persoonlijke fysieke gesteldheid (meer of minder vet).
- Luchttemperatuur: Dit is de warmte die mensen ervaren doordat moleculen in de lucht tegen de huid aanbotsen. Hoe hoger de luchttemeratuur, hoe sneller de luchtmoleculen bewegen en hoe meer warmte ze overbrengen bij een botsing, bijvoorbeeld op de huid of kleding.
- Warmtestraling: Dit is de warmte die mensen ervaren doordat fotonen door een oppervlak (huid of kleding) worden opgenomen. Het is vooral infrarood straling die effectief warmte overdraagt. Dit is de warmte die je voelt als je op een koude winterdag in een warm zonnetje staat. De luchttemperatuur is dan laag, maar je hebt het toch warm.
- Windsnelheid: Wind zorgt voor afkoeling. Op tocht na is dit binnenshuis geen factor van belang.
- Luchtvochtigheid: Een hoge luchtvochtigheid heeft invloed op de mate waarin mensen kunnen koelen als het warm is of waterkou ervaren bij lage temperaturen. Wanneer de luchtvochtigheid binnenshuis binnen de bovengenoemde bandbreedte (30% - 70%) blijft is dit geen factor van belang.
Samengevat is de temperatuur die een ruimte voor mensen moet hebben afhankelijk van hoeveel ze bewegen en wat voor kleding ze dragen. Warmte kan worden toegevoegd door de lucht te verwarmen (met airco, blower of CV) of door warmtestraling (met een infraroodpaneel). De temperatuur verlagen kan alleen door de lucht af te koelen (met airco).
Voor het gebouw zelf maakt temperatuur niet veel uit, behalve wanneer het gaat vriezen. Doordat water uitzet als het bevriest kan vorst schade aanrichten, bijvoorbeeld door leidingen die springen of opgehoopt water in kieren dat ervoor zorgt dat die kieren groter worden.
2. Doelen
Binnen De WAR worden de verschillende ruimtes zeer uiteenlopend gebruikt. Er zijn grote verschillen tussen de soorten ruimte (groot/klein), het aantal mensen en de activiteit die ze er ondernemen. Daardoor lijkt het niet nodig, en zelfs verkwistend, om één klimaat voor het gehele gebouw te realiseren.
Een doel van dit project is om per ruimte te kunnen meten aan het binnenklimaat en dit op een zo duurzaam mogelijke manier te kunnen verbeteren als dat nodig is.
- Voor ruimtes waar geen mensen aanwezig zijn geldt dat het behoud van het gebouw voorop staat, en dat betekent dat voorkomen moet worden dat de ruimte onder de dauwpuntstemperatuur of het vriespunt komt. Onder de eerste condenseert water, onder de tweede bevriezen leidingen.
- Voor ruimtes waar mensen aanwezig zijn blijft de relatieve luchtvochtigheid liefst tussen 30% en 70%, en moet er kunnen worden verwarmd afhankelijk van de activiteit die er plaats vindt.
- En als er veel mensen aanwezig zijn is het bovendien van belang om het CO₂-gehalte onder 1200 en liefst onder 800 ppm te houden.
De relatieve vochtigheid is afhankelijk van luchttemperatuur en ventilatie, en is van invloed op de gevoelstemperatuur, die weer verder kan worden beïnvloed met stralingswarmte (infraroodpanelen) en convectiewarmte (airco of blowers).
Ventileren en verwarmen kosten een hoeveelheid energie die ook weer afhankelijk is van de grootte van de ruimte.
Bij verwarming is een belangrijk verschil dat met luchtverwarming het hele volume van een ruimte moet worden verwarmd, en met stralingswarmte alleen daar hoeft te worden verwarmd waar zich mensen bevinden.
Bij luchtverwarming is een warmtepomp (zoals ook door een airco wordt gebruikt) veel energiezuiniger dan bijvoorbeeld een CV-installatie of blower.
In alle gevallen heeft elektrische verwarming (infraroodpaneel, airco of blower) de voorkeur boven een gasgestookte CV-installatie:
- Het is mogelijk om zonder fossiele brandstoffen te verwarmen. Of dit daadwerkelijk gebeurt is afhankelijk van waar de stroom wordt opgewekt.
- Met de al geïnstalleerde zonnepanelen kan de benodigde energie teminste gedeeltelijk lokaal worden opgewekt.
- Er treden geen verliezen op in leidingen die vanaf de CV-ketel door het hele gebouw lopen, ook door ruimtes die geen warmtevraag hebben.
Voor grote ruimtes met weinig mensen is het dus energiezuiniger (en goedkoper) om stralingswarmte te gebruiken. In kleine ruimtes met veel mensen maakt het niet uit hoe je verwarmt.
Als luchtverwarming wordt gebruikt is het beter om dat met een airco (of andere warmtepomp) te doen dan met een blower.
3. Meten
Vocht in de lucht
Lucht bevat waterdamp. De hoeveelheid waterdamp die lucht kan bevatten is afhankelijk van de temperatuur.

Hoe warmer de lucht, hoe meer water er per m³ in opgenomen kan worden. Bron: Joost de Vree
Concreet: bij 10⁰C kan lucht 9,4 gram water per m³ bevatten, bij 20⁰C kan lucht 17,3 gram water per m³ bevatten. De lucht heet dan verzadigd te zijn.
Wordt er meer vocht in de lucht gebracht dan zal deze condenseren. Gebeurt dit buiten dan ontstaan mist en dauw, binnen wordt een ruimte klam: oppervlakken worden nat, textiel en andere vezelige of poreuze (capillair actieve) stoffen nemen vocht op.
Relatief en absoluut
Een belangrijk onderscheid is dat tussen absolute en relatieve luchtvochtigheid. De absolute luchtvochtigheid geeft aan hoeveel gram water er per m³ in de lucht zit. De relatieve luchtvochtigheid geeft aan voor hoeveel procent de lucht verzadigd is. Dit hangt af van de temperatuur. Hoe hoger de temperatuur hoe lager de relatieve luchtvochtigheid.
In het bovenstaande voorbeeld: verzadigde lucht bij 10⁰C heeft een absolute vochtigheid van 9,4 gram water per m³ en een relatieve vochtigheid van 100%. Wanneer we deze opwarmen tot 20⁰C is de absolute vochtigheid nog steeds 9,4 gram water per m³ maar is de relatieve vochtigheid nog maar 54% (9,4/17,3).
Dauwpunt
Ook in warme lucht kan water condenseren, op een koud oppervlak wanneer de relatieve luchtvochtigheid hoog is. Bekend voorbeeld is brillenglas dat beslaat wanneer de bril van buiten naar een warmere vochtige binnenruimte wordt genomen. Een ander voorbeeld zijn de beslagen ramen in keuken of douche wanneer daar veel vocht in de lucht is gebracht en de ramen de koudste plek in de ruimte zijn. Wanneer de temperatuur van het glas lager is dan de dauwpuntstemperatuur van de ruimte zal daar water condenseren.

Het dauwpunt is de temperatuur waarbij waterdamp begint te condenseren door afkoeling van de lucht, zonder dat vocht wordt toegevoerd of afgevoerd. Zodra de lucht de dauwpuntstemperatuur bereikt, is de lucht verzadigd met waterdamp.
Het dauwpunt Td in een gegeven ruimte is afhankelijk van temperatuur T en relatieve vochtigheid RH en kan worden uitgerekend met de volgende formule (bron: Wikipedia dauwpunt):
$$ T_d = {b \cdot \gamma \over a - \gamma } $$
waarbij
$$ a = 17,27 $$
$$ b = 237,7 ⁰C $$
$$ \gamma = {a \cdot T \over b+T} + ln {RH \over 100} $$
Sensoren
Er bestaan goedkope sensoren waarmee temperatuur en relatieve luchtvochtigheid kan worden gemeten, en betaalbare sensoren voor CO₂. Geschikte sensoren voor binnengebruik zijn de Si7021 en de BME280.
In elke ruimte komt idealiter een meetstation te hangen dat temperatuur en relatieve vochtigheid van de lucht meet, met een extra temperatuursensor op het koudste oppervlak. Dat is namelijk de plek waar als eerste vocht zal condenseren. Op zolder is dit onder het dakbeschot, in de lager gelegen ruimtes waarschijnlijk een raam of een koudebrug in de constructie. Een geschikte externe temperatuursensor is de DS18B20.
In ruimtes waar vaker een groter publiek komt wordt een CO₂-sensor toegevoegd. Een sensor die CO₂, temperatuur èn luchtvochtigheid meet is de SCD4x.
4. Regelen
Om van een teveel aan vocht in de lucht af te komen zijn er drie directe technieken en één indirecte.
- Ventileren zorgt voor een uitwisseling van lucht in het gebouw en lucht buiten het gebouw. In de winter betekent dit meestal: Warme lucht met veel vocht gaat het gebouw uit. Koude lucht komt het gebouw in. Omdat de lucht die het gebouw binnenkomt wordt opgewarmd gaat de relatieve vochtigheid omlaag. Zelfs al de koude lucht bij binnenkomst verzadigd was zal deze bij opwarming meer vocht kunnen gaan bevatten. Om het warmteverlies dat optreedt bij ventileren te compenseren bestaan ventilatiesystemen met een warmtewisselaar waarbij de warmte van de uitgaande lucht wordt gebruikt om (een deel van) de inkomende lucht te verwarmen.
- Luchtverwarming m.b.v. een CV-installatie, elektrische blowers of airconditioning zorgt ervoor dat de luchttemperatuur omhoog gaat waardoor de relatieve luchtvochtigheid daalt. Zodra de verwarmingsbron weer wordt uitgezet zal de luchtvochtigheid weer stijgen.
- Drogen van de lucht kan ook, luchtontvochtiger. In het laatste geval wordt met een koelkastmotor een koud oppervlak (onder de dauwpuntstemperatuur) gegenereerd waarop waterdamp condenseert dat dan in vloeibare vorm kan worden afgevoerd.
- Vochtbuffers kunnen ervoor zorgen dat fluctuaties in luchtvochtigheid tijdelijk kunnen worden opgevangen. Bijvoorbeeld vocht dat in de lucht komt tijdens het koken dat wordt opgenomen en in de rest van de dag geleidelijk weer wordt afgegeven. Dit kan met een leempakket of capillair actieve materialen in de isolatie.

De gevoelstemperatuur in een ruimte kan worden beïnvloed met luchtverwarming (ook wel convectiewarmte genoemd) of stralingswarmte.
CO₂-gehalte kan worden beïnvloed met ventilatie.
Energieverbruik
Hoeveel energie kosten de verschillende technieken?
[[TODO: Opzoeken kengetallen en eenheden]]
- Ventilatie met/zonder warmtewisselaar
- luchttransport: W/m³
- vochtransport: ?
- warmtetransport: ?
- Blower
- W/⁰C/m³ ?
- Airco
- W/⁰C/m³ ?
- Stralingspaneel
- ?
- Luchtontvochtiger
- W/g ?
5. Model
[[TODO: In model brengen van meet- en regellus]]
Input:
- Volume in m³ (om absolute hoeveelheid vocht in de lucht te berekenen)
- Aantal personen (om prodcutie van vocht en CO₂ te schatten)
- Comfort: gebruik als opslag, koude werkplaats of warme kantoorruimte (om verwarmingsniveau te kiezen)
Regelmechnismen
- Verwarmen: essentieel voor comfort m.n. bij stilzitten en voorkomen van bevriezing van leidingen.
- Ventileren: essentieel om CO₂ uit het pand te krijgen.
- Ontvochtigen: afhankelijk van buitenklimaat is ventileren of ontvochten de efficiëntere manier om vocht uit het pand te krijgen.
- Bevochtigen: in sommige situaties kan juist vocht aan de lucht toegevoegd moeten worden voor een aangenaam binnenklimaat.
Sensors:
- RHin
- RHout
- Tin
- Tout
- CO₂
Actuators:
- Ventilation
- Humidifier
- Dehumidifier (per airco?)
- Airco heat
- IR
- Vertical air circulation (per airco?)
Variables: Use = {storage | workshop | comfort} RHmin = 40% RHmax = 65% TminStorage = 5⁰C TminWorkshop = 10⁰ TminComfort = 15⁰C Tmax = 30⁰C
Key insights:
- Climate controller should control actuators in order of energy consumption
- A healthy humidity ranges between 40% and 65% for both people, building and objects
- Humidity can be controlled with rules that are mutually exclusive: when outdoor conditions allow use ventilation, or else use either humidifier or dehumidifier
- Temperature and CO₂ work differently, because we cannot actively extract heat or CO₂ from a space (assuming we don't use the airco for cooling or plants for CO₂ reduction)
- Low temperature is discomforting more directly then high/low humidity, with high CO₂ and high temperature in between
- Low temperature is discomforting more with high humidity
- Comfortable heating can be achieved with bringing air temperature to a certain minimum and applying IR panels for the remainder
Rules:
-
if (CO₂ > CO₂max) or (RHin > RHmax && AH(RHout, Tout) < AH(RHin, Tin)) or (RHin < RHmin && AH(RHout, Tout) > AH(RHin, Tin)) or (Use != storage && Tin > Tmax && Tout < Tin) of (Tin < Tout && Tin < (Tmax+Tcomfort)/2 && AH(RHout, Tout) < AH(RHmax, Tin)) then VENTILATE
-
if (RHin < RHmin && AH(RHout, Tout) < AH(RHin, Tin)) then HUMIDIFY
-
if (RHin > RHmax && AH(RHout, Tout) > AH(RHin, Tin)) then DEHUMIDIFY
-
if (Use == storage && Tin < Tstorage) < only when Tout < Tin or also together with VENTILATE ??? or (Use == workshop && Tin < Tworkshop) or (Use == comfort && Tin < Tcomfort) then AIRCOHEAT
-
DIRECT HEATING manual operation for extra comfort
6. Techniek
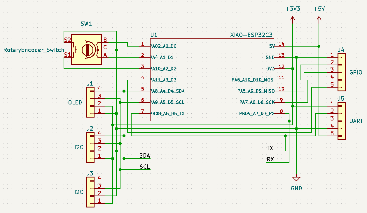
Er is een experimenteerprint ontworpen op basis van de XIAO ESP32C3 processor, met de volgende kenmerken:
- 2x I²C connector, pin-compatible met SCD40 (T, RH, CO₂), BME280 (T, RH, P) en SHT3x (T, RH) sensoren.
- Eenvoudige user interface met Oled display en rotary encoder
- 4-pins GPIO Connector voor Relays, SSR's en/of optocouplers om externe apparatuur mee aante sturen.
- Wifi connectiviteit, t.b.v. webinterface en/of datalogging op centrale server.
- Laadregelaar voor LiPo-accu t.b.v. mogelijk standalone gebruik.
Schema

PCB

Arduino code
// Go to File > Preferences and add to Additional Board Manager URLs: "https://raw.githubusercontent.com/espressif/arduino-esp32/gh-pages/package_esp32_index.json"
// Go to Tools > Boards Manager... and install "esp32"
// Go to Tools > Board > ESP32 Arduino and select XIAO_ESP32C3
// Go to Tools > Manage Libraries... and install "U8g2", "SparkFun SCD4x Arduino Library", "Adafruit SHT31 Library" and "Adafruit BME280 Library"
// Fill ssid and password parameters for WiFi connection
#include <WiFi.h>
#include <WebServer.h>
#include <Arduino.h>
#include <U8x8lib.h>
#include <Wire.h>
#include "SparkFun_SCD4x_Arduino_Library.h"
#include <Adafruit_Sensor.h>
#include <Adafruit_BME280.h>
#include <Adafruit_SHT31.h>
#define DEBUG true
#define I2C_OLED 0x3C
#define I2C_SCD 0x62
#define I2C_BME 0x76
#define I2C_SHT 0x44
// Display parameter
U8X8_SSD1306_128X64_NONAME_HW_I2C Oled(U8X8_PIN_NONE);
// Sensor parameters
SCD4x scd40;
Adafruit_BME280 bme;
//for use of sht3x, uncomment next line
//Adafruit_SHT31 sht;
float Tin = 0.0;
float RH = 0.0;
float Tout = 0.0;
float CO2 = 0.0;
// Actuator parameters
#define heaterPin D3
#define ventilationPin D8
#define dryerPin D9
#define evaporatorPin D10
bool heaterState = false;
bool ventilationState = false;
bool dryerState = false;
bool evaporatorState = false;
// Controller parameters
int volume;
int people;
int comfort;
bool runmode = true;
int menuActive = 0;
unsigned long int lastDisplayTime;
unsigned long int lastSensorTime;
// Encoder parameters
int counter = 0;
int encoder;
volatile unsigned int lastEncoder;
// Webserver parameters
const char* ssid = "######";
const char* password = "######";
WebServer server(80);
void setup(void) {
// Setup actuator outputs
pinMode(heaterPin, OUTPUT);
digitalWrite(heaterPin, heaterState);
pinMode(ventilationPin, OUTPUT);
digitalWrite(ventilationPin, ventilationState);
pinMode(dryerPin, OUTPUT);
digitalWrite(dryerPin, dryerState);
pinMode(evaporatorPin, OUTPUT);
digitalWrite(evaporatorPin, evaporatorState);
// Setup rotary encoder
pinMode(D0, INPUT_PULLUP);
pinMode(D1, INPUT_PULLUP);
pinMode(D2, INPUT_PULLUP);
lastEncoder = digitalRead(D0);
attachInterrupt(D0, handleEncoder, CHANGE);
// Setup display
Oled.begin();
Oled.setPowerSave(0);
Oled.setFont(u8x8_font_pxplusibmcgathin_f);
Oled.drawString(0, 0, "Ti");
Oled.drawString(0, 1, "To");
Oled.drawString(8, 0, "RH");
Oled.drawString(8, 1, "CO2");
Oled.drawString(1, 2, "Volm:");
Oled.drawString(1, 3, "Peop:");
Oled.drawString(1, 4, "Comf:");
Oled.drawString(1, 5, "Mode:");
Oled.drawString(13, 2, "Htr");
Oled.drawString(13, 3, "Vnt");
Oled.drawString(13, 4, "Dry");
Oled.drawString(13, 5, "Evp");
// Setup serial connection
if(DEBUG) Serial.begin(9600);
// Setup sensors
Wire.begin();
bme.begin(0x76);
scd40.begin();
//to use sht3x, uncomment nest line
//sht.begin(0x44);
// Connect to WiFi network
if(DEBUG) {
Serial.println("Connecting to ");
Serial.println(ssid);
}
WiFi.begin(ssid, password);
while (WiFi.status() != WL_CONNECTED) {
delay(1000);
if(DEBUG) Serial.print(".");
}
if(DEBUG) {
Serial.println("");
Serial.println("WiFi connected..!");
Serial.print("Got IP: ");
Serial.println(WiFi.localIP());
}
server.on("/", httpResponse);
server.onNotFound(httpNotFound);
server.begin();
if(DEBUG) Serial.println("HTTP server started");
lastDisplayTime = millis();
lastSensorTime = millis();
}
void loop(void) {
unsigned long int currentTime = millis();
// Read sensors
if(scd40.readMeasurement()) {
Tin = scd40.getTemperature();
RH = scd40.getHumidity();
CO2 = scd40.getCO2();
}
Tout = bme.readTemperature();
//to use sht31, use sht.readTemperature() and sht.readHumidity()
// Handle user interface
if (currentTime - lastDisplayTime > 100) {
updateInterface();
updateModel();
writeDisplay();
lastDisplayTime = currentTime;
digitalWrite(heaterPin, heaterState);
digitalWrite(ventilationPin, ventilationState);
digitalWrite(dryerPin, dryerState);
digitalWrite(evaporatorPin, evaporatorState);
}
// Handle server
server.handleClient();
}
void handleEncoder() {
encoder = digitalRead(D0);
if (encoder != lastEncoder){
if (digitalRead(D1) != encoder) counter++;
else counter--;
}
lastEncoder = encoder;
}
void updateInterface() {
if (digitalRead(D2)) {
menuActive+= counter<0 ? -1 : counter>0 ? 1 : 0;
int menuMax = runmode ? 3 : 7;
if (menuActive<0) menuActive = menuMax;
if (menuActive>menuMax) menuActive = 0;
}
else {
switch(menuActive) {
case 0: volume+= counter; volume = min(1200, max(0, volume)); break;
case 1: people+= counter; people = min(120, max(0, people)); break;
case 2: comfort+= counter; comfort = min(5, max(0, comfort)); break;
case 3: runmode = abs(counter) ? !runmode : runmode; break;
case 4: heaterState = abs(counter) ? !heaterState : heaterState; break;
case 5: ventilationState = abs(counter) ? !ventilationState : ventilationState; break;
case 6: dryerState = abs(counter) ? !dryerState : dryerState; break;
case 7: evaporatorState = abs(counter) ? !evaporatorState : evaporatorState; break;
}
}
counter = 0;
}
void updateModel() {
// TODO
}
void writeDisplay() {
char s[6];
Oled.setCursor(3, 0); Oled.print(Tin, 1);
Oled.setCursor(3, 1); Oled.print(Tout, 1);
Oled.setCursor(12, 0); Oled.print(RH, 1);
sprintf(s, "%*d", 4, (int)CO2);
Oled.setCursor(12, 1); Oled.print(s);
sprintf(s, "%*d", 4, volume);
Oled.setCursor(6, 2); Oled.print(s);
sprintf(s, "%*d", 4, people);
Oled.setCursor(6, 3); Oled.print(s);
Oled.setCursor(6, 4); Oled.print(comfort/2==2 ? "High" : comfort/2==1 ? " Low" : " No");
Oled.setCursor(6, 5); Oled.print(runmode ? "Auto" : "Hand");
Oled.setFont(u8x8_font_open_iconic_play_1x1);
Oled.drawGlyph(12, 2, heaterState ? 'F' : ' ');
Oled.drawGlyph(12, 3, ventilationState ? 'F' : ' ');
Oled.drawGlyph(12, 4, dryerState ? 'F' : ' ');
Oled.drawGlyph(12, 5, evaporatorState ? 'F' : ' ');
Oled.setFont(u8x8_font_pxplusibmcgathin_f);
Oled.setCursor(0, 7); Oled.print(WiFi.localIP());
for (int i=0; i<8; i++) Oled.drawString(11*(i/4), 2+i%4, i==menuActive ? ">" : " ");
}
void httpResponse() {
String html = "<!DOCTYPE html>";
html+= "<html>\n";
html+= "<head>\n";
html+= "<meta name=\"viewport\" content=\"width=device-width, initial-scale=1.0, user-scalable=no\">\n";
html+= "<meta charset=\"UTF-8\" />\n";
html+= "<meta http-equiv=\"refresh\" content=\"15\" />\n";
html+= "<title>De WAR Klimaatregeling</title>\n";
html+= "<style>th { text-align:right; }</style>\n";
html+= "</head>\n";
html+= "<body>\n";
html+= "<h1>De WAR Klimaatregeling</h1>\n";
html+= "<table>";
html+= "<tr><th>Volume</th><td>";
html+= (int)volume;
html+= " m²</td></tr>";
html+= "<tr><th>Aantal personen</th><td>";
html+= (int)people;
html+= "</td></tr>";
html+= "<tr><th>Comfort</th><td>";
if (comfort/2==0) html+= "Geen (opslag)";
if (comfort/2==1) html+= "Laag (bewegen)";
if (comfort/2==2) html+= "Hoog (stilzitten)";
html+= "</td></tr>";
html+= "<tr><th>Modus</th><td>";
if (runmode) html+= "Automatisch";
if (!runmode) html+= "Handmatig";
html+= "</td></tr>";
html+= "<tr><td style=\"text-align:right;\">S E N S O R E N</td><td></td></tr>";
html+= "<tr><th>Truimte</th><td>";
html+= (int)Tin;
html+= " ⁰C</td></tr>";
html+= "<tr><th>Tkoudebrug</th><td>";
html+= (int)Tout;
html+= " ⁰C</td></tr>";
html+= "<tr><th>Luchtvochtigheid</th><td>";
html+= (int)RH;
html+= " % RH</td></tr>";
html+= "<tr><th>CO₂</th><td>";
html+= (int)CO2;
html+= " ppm</td></tr>";
html+= "<tr><td style=\"text-align:right;\">A C T U A T O R E N</td><td></td></tr>";
html+= "<tr><th>Verwarming</th><td>";
html+= heaterState ? "Aan" : "Uit";
html+= "</td></tr>";
html+= "<tr><th>Ventilatie</th><td>";
html+= ventilationState ? "Aan" : "Uit";
html+= "</td></tr>";
html+= "<tr><th>Ontvochtiger</th><td>";
html+= dryerState ? "Aan" : "Uit";
html+= "</td></tr>";
html+= "<tr><th>Bevochtiger</th><td>";
html+= evaporatorState ? "Aan" : "Uit";
html+= "</td></tr>";
html+= "</table>";
html+= "</body>\n";
html+= "</html>\n";
server.send(200, "text/html", html);
}
void httpNotFound(){
server.send(404, "text/plain", "Not found");
}
TO DO
To do:
- / Dew point measurement
- / Do we need to correct for moist transport in terms of absolute humidity when ventilating?
- Do we need second order rules for the exchange of heat and moist between air and building?
- Effect of plants: humidifying, CO₂ reduction, cooling?
- Effect of clay: buffering moist and temperature